穗港同心 共话发展——香港青年企业家来穗发展政策宣讲会圆满举行
? ? ? 齐聚一堂谋合作,穗港同心促发展。5月18日,由广州市产业招商投资促进会、广州市楼宇经济促进会(筹)主办的“香港青年企业家来穗发展政策宣讲会”(以下简称“宣讲会”)在一号产业政策和项目信息发布大厅举行。
? ? ? 作为香港青年企业家来穗调研考察活动的重要环节,本次宣讲会旨在推动粤港澳大湾区的融合发展,加强广州市与港澳地区的交流合作,搭建香港青年企业家与广州市政府职能部门、产业园区、星级商务楼宇及大型企业的对接平台。
? ? ? 广州市政协委员、广州市产业招商投资促进会常务副会长兼秘书长龚元表示,随着《粤港澳大湾区发展规划纲要》正式公布,建设“富有活力和国际竞争力的一流湾区和世界级城市群”的宏伟蓝图勾勒得愈加清晰,深化粤港澳合作迎来新的重大历史机遇。港澳企业到广州投资发展,港澳青年来穗学习、创业、就业已经成为一种新的机遇和趋势。三地的产业交流合作和科技创新协同将为推动粤港澳大湾区成为世界级创新枢纽注入强大动力。欢迎港澳企业家来穗投资落户,共享合作成果,共创美好未来。
? ? ? ?近年来,广州持续加大对港澳青年来穗创新创业的支持力度,各区陆续推出多项针对港澳青年的扶持措施和优惠政策。为了让参会的香港企业对广州的产业政策有更深入的了解,广州市产业招商投资促进会合作交流部部长郑晓燕在会上解读了广州在市、区层面关于支持港澳企业来穗投资落户的政策。
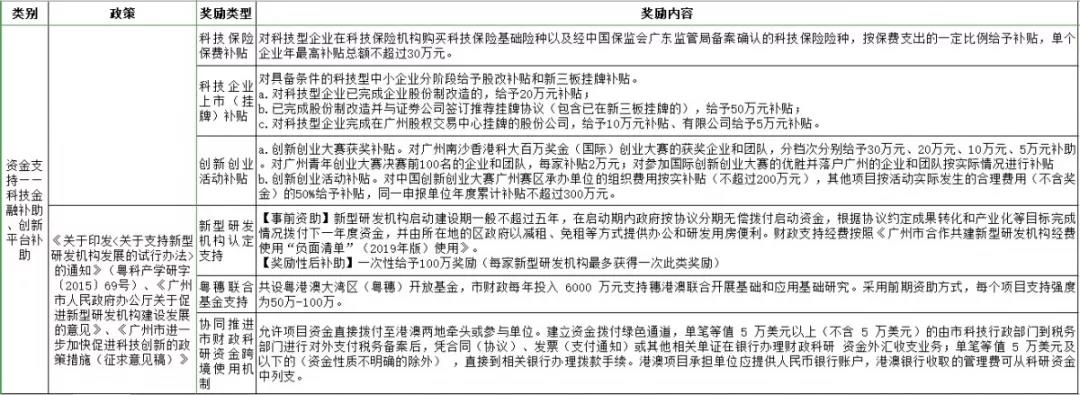
?
港澳企业来穗投资落户支持政策精选
广州市相关政策梳理
▋企业落户创新环境


?
▋企业成长创新培育

?
▋创新人才配套服务


?
?
?
天河、越秀、南沙、番禺区相关政策梳理
▋天河区

?
▋越秀区

?
▋南沙区

?
▋番禺区

上一篇:粤港合作会议 |签署74项重点工作, 达成“放宽港珠澳大桥通行…[ 05-17 ]
下一篇:从西九龙到广州南,香港青年坐着高铁来佛山创业[ 05-20 ]

