关于新型冠状病毒感染肺炎疫情下,广东企业援助疫情抗击工作、转产口罩生产之法律指引(第2期)
(第2期)
???????2020年1月30日,中华人民共和国国家卫生健康委员会疾病预防控制局(下称“国家卫健委疾控局”)发布《预防新型冠状病毒感染的肺炎口罩使用指南》,明确口罩是预防呼吸道传染病的重要防线,可以降低新型冠状病毒感染风险。国家卫健委疾控局推荐的口罩类型及使用对象主要包括:
一、一次性使用医用口罩:推荐公众在非人员密集的公共场所使用。
二、医用外科口罩:防护效果优于一次性使用医用口罩,推荐疑似病例、公共交通司乘人员、出租车司机、环卫工人、公共场所服务人员等在岗期间佩戴。
三、KN95/N95及以上颗粒物防护口罩:防护效果优于医用外科口罩、一次性使用医用口罩,推荐现场调查、采样和检测人员使用,公众在人员高度密集场所或密闭公共场所也可佩戴。
四、医用防护口罩:推荐发热门诊、隔离病房医护人员及确诊患者转移时佩戴。
作为重要的疫情防控物资,口罩一时间被抢购一空;在库存供应短缺的情况下,许多地市、医院都出现“一罩难求”的局面,严重影响了疫情抗击工作的正常进行。为应对市面上口罩供不应求的现状,各地纷纷出台政策,鼓励企业转产包括口罩在内的疫情防控应急物资。笔者现以广东省为例,从法律角度向企业介绍如何转产口罩生产,以支援疫情抗击工作。
国家卫健委疾控局推荐的四类口罩中:一次性使用医用口罩的执行标准为YY/T0969—2013,医用外科口罩的执行标准为YY 0469—2011,医用防护口罩的执行标准为GB 19083—2010,均属第二类医疗器械;KN95/N95及以上颗粒物防护口罩属于非医用口罩,执行标准为GB 2626—2006。
本文主要分析基于国家卫健委疾控局推荐的上述四类口罩按照“非医用”、“医用”两个类别给与建议。企业的生产实践中,除国家卫健委疾控局推荐的口罩类别外,亦可根据当地疾病控制预防中心关于口罩的使用推荐、结合企业自身生产条件,考虑选择生产其他标准的防护口罩。
?
第一部分 开展非医用颗粒物防护口罩生产所需资质
?
一、非医用颗粒物防护口罩的性质
N95是美国国家职业安全卫生研究所(NationalInstitute for Occupational Safety and Health)认证的9种颗粒物防护口罩的型号之一种,只要非油性颗粒物过滤效率达到95%以上的口罩都可以称之为N95口罩。KN95口罩是经我国《中华人民共和国国家标准:呼吸防护用品自吸过滤式防颗粒物呼吸器(GB2626-2006代替GB2626-1992,GB/T6223-1997,GB/T6224.1-6224.4-1986)》标准认证的口罩中的一种,二者对于非油性颗粒物的过滤效率标准一致。
由于医用防护口罩适用GB19083—2010的执行标准,该标准要求非油性颗粒过滤效率达到至少95%以上(其中1级≥95%,2级≥99%,3级≥99.97%),因此医用防护口罩一般符合KN95/N95标准,属于医用类型的KN95/N95及以上口罩,根据最新版《医疗器械分类目录》属于第二类医疗器械。除该等医用防护口罩外,其它执行GB2626-2006《呼吸防护用品自吸过滤式防颗粒物呼吸器》标准生产的颗粒物防护口罩系非医用类型口罩,不属于医疗器械。我们理解国家卫健委疾控局在《预防新型冠状病毒感染的肺炎口罩使用指南》所述KN95/N95及以上颗粒物防护口罩即为该类执行GB2626-2006标准生产的非医用类型口罩(下称“非医用颗粒物防护口罩”)。根据《特种劳动防护用品目录》,该等非医用颗粒物防护口罩属于特种劳动防护用品。
?二、生产非医用颗粒物防护口罩所需证照及监管要求
国务院于2019年9月颁布《关于调整工业产品生产许可证管理目录加强事中事后监管的决定》,取消了特种劳动防护用品的工业产品生产许可证管理,因此,企业生产非医用颗粒物防护口罩不再需要申请工业产品生产许可证(QS认证)。与生产非医用防护口罩相关的监管/认证程序仅为:
(一)??须向市场监督管理局申请办理工商变更登记
企业转产非医用颗粒物防护口罩生产的,需根据《中华人民共和国公司法》第十二条的规定就经营范围的改变进行工商变更登记,增加“特种劳动防护用品制造”(具体以市场监督管理局核定为准)的经营范围,企业需提供变更登记备案申请书、修改后的公司章程、关于修改公司章程的决议/决定及营业执照原件。企业还可向当地市场监督管理局确认是否存在相关应急通道便于企业在疫情防护期间加速办理该类工商变更登记,根据笔者了解,很多地市均可通过网络当天办结。
(二)??建议同步申请特种劳动防护用品安全标志认证(LA标志认证)
《劳动防护用品监督管理规定》第六条规定:“特种劳动防护用品实行安全标志管理?!?;《特种劳动防护用品安全标志实施细则》第二条规定:“特种劳动防护用品安全标志是确认特种劳动防护用品安全防护性能符合国家标准、行业标准,准许生产经营单位配发和使用该劳动防护用品的凭证?!钡独投阑び闷芳喽焦芾砉娑ā泛汀短刂掷投阑び闷钒踩曛臼凳┫冈颉贩直鹩?015年7月1日、2016年2月4日被废止,且现行有效的《中华人民共和国安全生产法》也未提及关于特种劳动防护用品安全标志的认证规定。经笔者向特种劳动防护用品安全标志管理中心(下称“安标中心”)电话咨询,工作人员口头答复确认特种劳动?;し阑び闷纷?015年起已不要求经过LA标志认证,但表示有的采购方仍然要求产品具有LA标志认证安全标志,安标中心也仍然在进行LA标志认证工作。经检索,广东省内的自吸过滤式防颗粒物呼吸器生产企业广州市保为康劳保用品有限公司、四会市金富裕工业保健用品有限公司和广州市冠桦劳保用品有限公司以及3M中国有限公司等多家企业至今仍持续维持LA标志认证。
因此,为保障口罩产品的质量、提高市场信赖度,转产企业可考虑申办LA标志认证。安标中心规定:生产自吸过滤式防颗粒物呼吸器类别下的随弃式面罩的申请单位应必备如下主要生产设备和检测仪器设备:
1、生产设备:压力成型设备或超声波焊接设备或缝纫设备;
2、检测仪器设备:呼吸阻力测试装置、过滤效率测试装置。生产有阀防颗粒物呼吸器的企业还应具备呼气阀气密性测试装置。
安标中心官网公示的初次申办特种劳防用品安全标志认证的流程如下:
(1)申请:申请单位向安标中心提交申请材料。
(2)初审与受理:安标中心对申请材料进行初审,符合要求的,向申请单位发出受理通知书;不符合要求的,申请单位按要求补充申请材料。初审时间为5个工作日。
(3)技术审查:申请被受理后,安标中心组织审查人员对申请产品的技术文件进行审查,并提出技术审查报告。技术审查合格的,安标中心发出现场评审通知书;技术审查不合格的,向申请单位发出整改通知。申请单位应在接到整改通知之日起30日内完成整改,逾期未完成整改或整改后仍不合格的,终止本次特种劳动防护用品安全标志申办。技术审查时间为10个工作日。
(4)现场评审:技术审查合格的,安标中心向申请单位发出“现场评审通知书”,向评审人员发出“现场评审任务书”,对申请单位的主体资格、技术力量、生产设备、检测检验设备和管理体系等条件进行现场评审,提出现场评审报告。现场评审完成后,评审组向企业通报评审情况,宣布评审结论,对现场评审中发现的不符合项提出整改要求。申请单位应在30日内对不符合项完成整改,整改报告经评审组长审核后,交安标中心。
(5)产品检验:现场评审通过,评审人员按照特种劳动防护用品安全标志抽样有关要求抽封样品,填写特种劳动防护用品安全标志抽样单,申请单位应于封样之日起5日内将抽封的样品寄往受安标中心委托的安全生产检测检验机构。现场评审不通过或需要复评审,不抽封样品。
(6)审核发证:安标中心收到产品检验报告、现场评审整改报告后,根据综合审查要求对申办产品进行审核,综合审查时间为5个工作日,合格的提交安标中心有关领导签批;在确认申请单位交纳了各项费用后,安标中心制作并发放安全标志证书;安全标志证书统一由安标中心邮寄。证书有效期为4年。对取得特种劳动防护用品安全标志的生产单位由安标中心每年进行一次审核。取得安全标志的企业及产品等相关信息,自证书发放当日,通过安标中心网站向社会公布。
关于在疫情期间审核发证程序是否可以加快的问题,安标中心于2020年2月3日发布的《关于做好疫情防控期间特种劳动防护用品安全标志服务工作的公告》提及涉及防疫物资保障的业务予以优先办理。经笔者电话咨询安标中心,目前疫情期间暂时取消了现场审核的程序,在完成资料受理和技术审查以后会核发LA标志认证,等疫情结束后再补充审核,如果不能通过现场审核将对安全标志予以取消。申办程序原则上没有简化,但因已经省去了现场评审和检验的程序,实际上申办LA标志认证所需要时间减少了,约为15个工作日。需要注意的是网站上暂时不会更新公示信息(即企业的LA标志认证不能在网上查到),需等疫情结束后完成现场检查和产品检验以后方将更新网上信息。
综上,若转产非医用口罩生产,企业仅需增加相应经营范围及非强制性地办理产品认证即可,无其他资质门槛。但鉴于疫情防护期间口罩的生产事关重大、较为敏感,建议企业提前和市场监督管理局就转产进行沟通,配合市场监督管理局的相关工作和检查。
?
第二部分 开展医用口罩生产所需资质
?
国家卫健委疾控局推荐的一次性使用医用口罩、医用外科口罩、医用防护口罩的生产制造受《医疗器械监督管理条例》和《医疗器械生产质量管理规范》及其附录中对第二类医疗器械的有关规定管理。依据前述规定,生产医用口罩的企业,需要有与生产医用口罩相适应的生产条件和检验条件,对技术标准中明确需达到“灭菌”标准的口罩,应满足国家药品监督管理局发布的《医疗器械生产质量管理规范无菌医疗器械附录无菌医疗器械》对生产无菌医疗器械的有关规定。
一、生产医用口罩所需的主要证件及申请程序
(一)??向当地市场监督管理局办理工商变更登记
企业转产医用口罩生产的,需根据《中华人民共和国公司法》第十二条的规定就经营范围的改变进行工商变更登记,增加“从事II类医疗器械的生产、销售”(具体以市场监督管理局核定为准)的经营范围,企业需提供变更登记备案申请书、修改后的公司章程、关于修改公司章程的决议/决定及营业执照原件。疫情期间,多地市场监督管理局提供应急通道以方便企业办理。
(二)??申办医疗器械注册证及医疗器械生产许可证
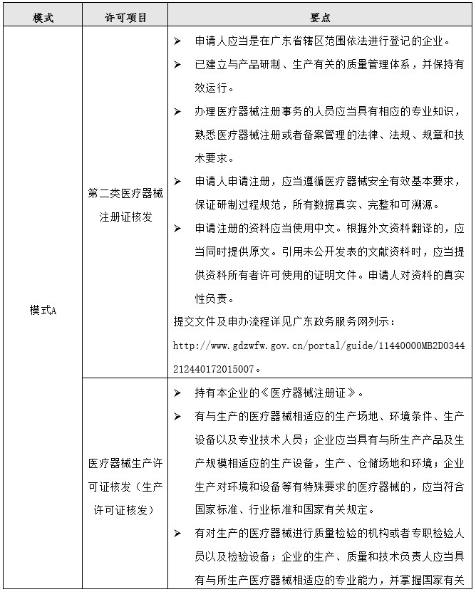
根据《医疗器械监督管理条例》第二十二条的规定,从事医用口罩生产的企业需持有经所在地省级人民政府食品药品监督管理局审批的医疗器械注册证和医疗器械生产许可证。
根据国家药品监督管理局分别于2018年8月和2019年8月发布的《国家药品监督管理局关于同意开展医疗器械注册人制度试点工作批复》(国药监函〔2018〕43号)、《国家药监局关于扩大医疗器械注册人制度试点工作的通知》((国药监械注〔2019〕33号),在医疗器械注册人制度试点区域(北京、天津、河北、辽宁、黑龙江、上海、江苏、浙江、安徽、福建、山东、河南、湖北、湖南、广东、广西、海南、重庆、四川、云南、陕西(省、自治区、直辖市)),医疗器械注册证持有人(下称“注册人”)可以将已获得医疗器械注册证的产品(如医用口罩)委托给具备生产能力的一家或者多家企业生产。因此,我们理解医疗器械注册人制度试点区域以外地区的企业应采取模式A开展转产医疗口罩工作,而符合条件的试点区域内企业可选择通过模式A或模式B开展生产。
1、模式A :自行取得医疗器械注册证、医疗器械生产许可证开展医疗口罩的生产及销售;
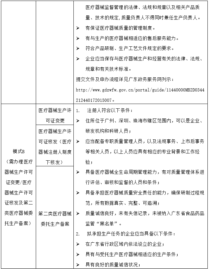
2、模式B:与具备《医疗器械注册证》的企业、研发机构或个人合作,由该注册人委托企业生产,企业仅取得医疗器械生产许可证。
以广东?。ㄊ缘闱蛑唬┪贏/B模式下申办医疗器械注册证和/或医疗器械生产许可证的要点如下:



为应对新型冠状病毒感染的肺炎疫情,在国家药品监督管理局指导下,多个省级药品监管部门已启动医疗器械应急审批程序服务企业需求。以广东省为例,2020年2月1日,广东省药品监督管理局(下称“广东省药监局”)公布《广东省防控新型冠状病毒感染的肺炎疫情所需药品医疗器械行政许可应急审批程序》,对防控新型冠状病毒感染的肺炎疫情应急所需且在省内尚无同类产品上市,或虽在省内已有同类产品上市,但产品供应不能满足防控疫情应急处理需要的口罩防护服等药品医疗器械,纳入应急审批,应急许可审批事项包括第二类医疗器械注册审批、药品医疗器械生产经营许可等。申请应急审批行政许可事项的企业,应按照“告知承诺制”提出申请,并在所申请行政许可事项中标注“申请应急审批”。企业拟采取应急审批通道的,应当在申请前将产品应急所需的情况事先告知广东省药监局,广东省药监局将及时介入,并指导申请人开展相关申报工作。广东省药监局对符合应急审批要求的第二类医疗器械注册将在10日内完成审批,对医疗器械生产许可证变更申请将在5日内完成审批,同时还可附条件审批。
对于仅在疫情期间临时转产,疫情结束后将复产的企业,广东省亦有相关政策支持。笔者经电话咨询广东省药监局,该局已在疫情防控期间下发《广东省药品监督管理局办公室关于重大突发公共卫生事件一级响应期间对医用口罩等防控急需用器械实施特殊管理的通知》(粤药监办许〔2020〕39号)和《广东省药品监督管理局办公室关于一级响应期间对医用口罩等防控急需用品实施特殊管理的补充通知》(粤药监办许〔2020〕42号),虽然上述文件均为内部文件,笔者无法查看,但根据广东省药监局工作人员的口头回复,在一级响应期间,广东省药监局将应急医疗器械产品/生产/委托生产备案的权限下放到各市局,拟临时转产医用口罩的企业可以通过当地市级市场监督管理局进行应急医疗器械产品备案、应急医疗器械生产备案或应急医疗器械委托生产备案,以开展医用口罩的生产经营。该等应急备案仅在疫情期间有效,如转产企业在疫情结束后仍计划延续医用口罩生产的,需重新向省级药品监督管理局申请行政许可。
以中山为例:根据中山市市场监督管理局于1月30日发布的《中山市突发公共卫生事件一级响应期间应急医疗器械产品备案指引》、《中山市突发公共卫生事件一级响应期间应急医疗器械生产备案指引》、《中山市突发公共卫生事件一级响应期间应急医疗器械委托生产备案指引》,在一级响应期间,企业临时转产医用口罩在两种经营模式下需要提交的材料及办理时限分别如下:


鉴于中山市发布的三份备案指引均依据广东省药监局《广东省药品监督管理局办公室关于重大突发公共卫生事件一级响应期间对医用口罩等防控急需用器械实施特殊管理的通知》(粤药监办许〔2020〕39号)和《广东省药品监督管理局办公室关于一级响应期间对医用口罩等防控急需用品实施特殊管理的补充通知》(粤药监办许〔2020〕42号),因此,广东省其他地区在一级响应期间应有类似政策,建议企业咨询当地市级市场监督管理局。
综上,医用口罩的生产许可在正常情况下具备较高的申请门槛且耗时较久,但在抗疫期间可通过绿色通道得到快速办理,且临时生产企业的审批权限已下放至地市,有助于企业在疫情防疫紧急期间更快启动相应生产。
结合实际,笔者建议原先并非从事类似行业的企业若有意转产口罩,可考虑先行启动非医用颗粒物防护口罩的生产,后续是否启动难度更大的医用口罩生产证照之申请则视企业具体情况及规划而定。支援国家的同时,转产或许也能给传统企业带去解决产能过剩、寻求新商机新合作之机遇。
?
?
????????????????????????????????????????????????????????????????????????????????????????????????????????????? 广东省粤港澳合作促进会法律专业委员会
? ? ? ? ? ? ? ? ? ???????????????????????????????????????????????????????????????????????????????????????????????? ?2020年2月7日
?
执笔人:杨闰,广东省粤港澳合作促进会法律专业委员会律师、北京德恒(广州)律师事务所合伙人,13312840201, yangrun@dehenglaw.com
??????????????杨丹凤,北京德恒(广州)律师事务所律师,17688391859, yangdf@dehenglaw.com
?
?
鸣谢:广东省工商联应对新型冠状病毒感染的肺炎疫情律师志愿服务团
注:?本解读由志愿团律师根据其对法律的了解作出,代表其个人、非正式意见,仅供企业了解资讯所用,不作为正式法律意见。具体法律问题需根据实际情况进行判断。
?

